扬州大学农学院
首页 > 科学研究 > 科研成果

科研成果

我院杨泽峰教授课题组和江苏里下河地区农科所李爱宏课题组及中国农科院植保所宁约瑟课题合作在Genome Biology杂志在线发表题为“Genomic insight into balancing high yield, good quality, and blast resistance of japonica rice”的研究论文


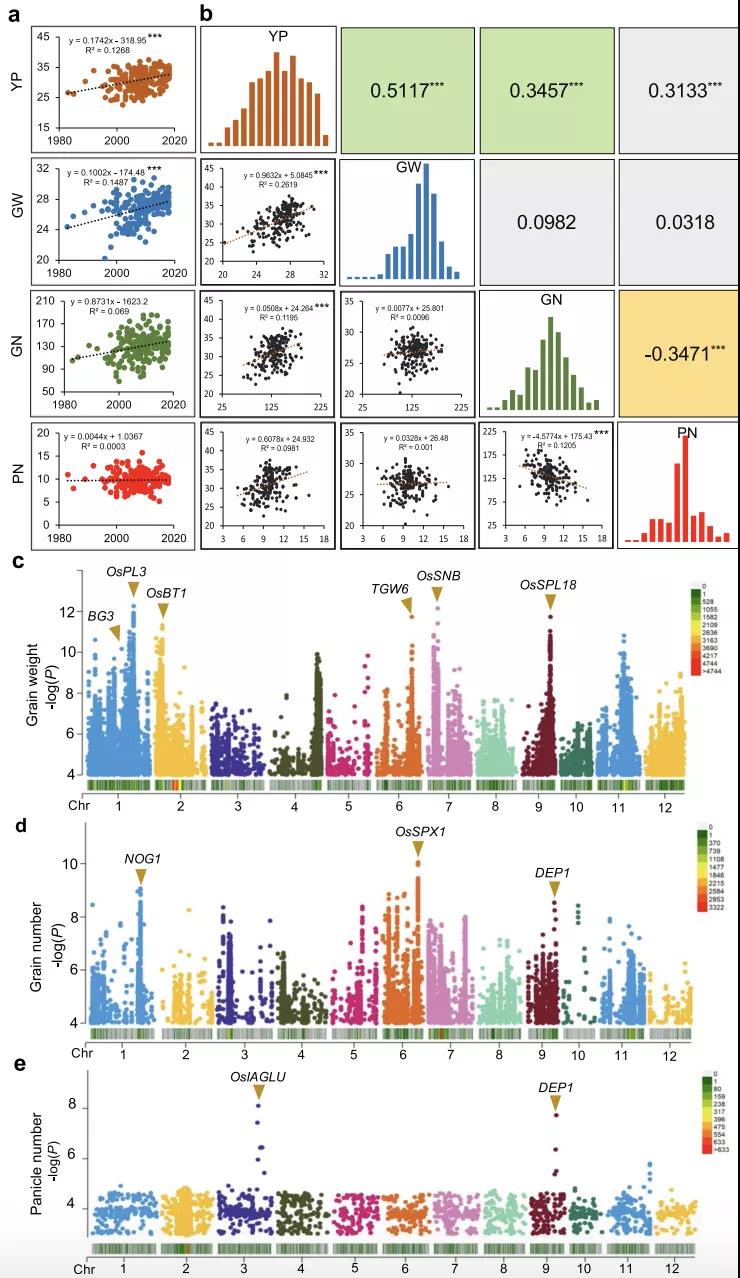
华中地区是粳米的主要产区之一。然而,该地区仍有数十个高产水稻品种质量低下或易感稻瘟病,严重限制了其在水稻生产中的应用。2021105日,Genome Biology 杂志在线发表了来自我院杨泽峰课题组和江苏里下河地区农科所李爱宏课题组及中国农科院植保所宁约瑟课题组等合作的题为“Genomic insight into balancing high yield, good quality, and blast resistance of japonica rice”的研究论文。该研究首次对中国中部地区200 个粳稻品种进行了重测序,并进行了大规模基因组生信分析,最终通过基于基因组的策略成功地将优良的口感品质和抗稻瘟病等位基因引入到两个高产品种的背景中,并开发了两个优良品系XY99JXY1,它们具有优良的口感、高产和广谱的抗稻瘟病性。

在水稻中实现平衡产量、口感和抗病性是植物育种中的一个挑战,因为资源重新分配和遗传连锁意味着植物的生长和免疫通常是相对的。高产不抗病优质不高产在作物育种科学中被广泛观察。到目前为止,很少有研究证明平衡免疫和良好的质量,通过传统方法难以培育出产量高、口感好、抗逆性增强的优良新品种。因此,阐明能够产生高产、良好口感和增强抗性的新优良品种的优良基因,以及开发实现多基因聚合的关键技术策略是育种科学的一大挑战。

在该研究中收集了过去 30 年来在中国中部种植的200多份粳水稻品种并重测序,以说明与产量、质量和抗稻瘟病相关的遗传改良规律。基于全基因组关联研究 (GWAS) 表明,对与低直链淀粉含量相关的高产量和口感品质的强烈选择可能导致对稻瘟病的抗性丧失。之后通过对产量成分、稻瘟病抗性和口感品质的广泛生物信息学分析,确定了群体中这些性状的几个优良等位基因。

最后基于这些信息,成功地将优良的口感品质和抗稻瘟病等位基因引入到两个高产品种的背景中,并开发了两个优良品系XY99JXY1,它们具有优良的口感、高产和广谱的抗稻瘟病性。因此,该研究开发了一种新的分子设计育种策略,并缩小了基因组研究与作物育种之间的差距。

632FE

34A34



学院公众号

电话:0514-87979226、87979212、87979351
传真:0514-87996817
Email:nxy@yzu.edu.cn
邮编:225009
地址:扬州市文汇东路48号

版权所有:扬州大学农学院(水稻产业工程技术研究院) 苏公网安备 32100302010246号