
近日,我院杨泽峰教授研究团队在《Nature Communications》期刊发表了题为“A de novo evolved gene contributes to rice grain shape difference betweenindicaandjaponica”的研究论文,系统阐释了一个de novo起源新基因GSE9参与调控水稻籼粳亚种间粒型的分化,并为水稻粒型的遗传改良提供了新的靶基因。
现有基因在复制、转移和修饰过程中将有可能产生新的蛋白质编码基因;而来自于非编码区DNA自然突变形成的新基因,通常被称为从头起源(de novoorigination)基因。尽管de novo基因广泛存在,但是其在调控不同作物种间和亚种间形态分化的作用还鲜有报道。水稻粒型(又称粒形)不仅是衡量稻米外观品质的重要指标,也是影响水稻产量性状的重要因素,还在栽培稻的两个亚种表现出明显的形态差异:粳稻通常为短圆形,而籼稻则大部分为细长形。
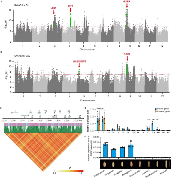
研究团队基于对籼粳稻群体粒型性状的全基因组关联分析(Genome-Wide Association Study,GWAS),在9号染色体上发现一个同时控制水稻粒长和粒宽的QTL(GRAIN SHAPE ON CHROMOSOME 9,GSE9)。进一步结合候选基因的表达分析,确定一个编码未知功能域的基因为控制粒型的候选基因。在粳稻中花11和日本晴背景下,敲除GSE9导致粒长显著增加、粒宽减小、长宽比增大;而过表达该基因导致粒长和粒宽均显著增加,表明水稻GSE9基因参与水稻粒型的调控。

图1.水稻粒型的全基因组关联分析和GSE9候选基因的鉴定
GSE9仅在稻属物种O. sativa、O. rufipogon、O. barthii、O. glumaepatula和O. longistaminata中存在高度同源的DNA序列,且仅在大部分粳稻品种和少数普通野生稻(O. rufipogon)中具有编码序列特征,而在其它稻属物种中的起始密码子位点为GTG,并非真核生物的起始密码子ATG,表明该基因可能通过de novo起源方式最早起源于普通野生稻的原非编码区,并传递到绝大部分粳稻品种中。对GSE9基因区段的序列分析,发现绝大部分粳稻品种具有起始密码子ATG,而绝大部分籼稻品种则不具备起始密码子(起始密码子位点为GTG,gse9),且序列变异表现出明显的籼粳亚种间分化特征。进一步结合系统进化树和单倍型网络分析,发现gse9型籼稻和GSE9型粳稻独立起源于Or-I和Or-III型普通野生稻。

图2.GSE9的起源与演化
对转基因植株的电镜观察和转录组分析,发现GSE9通过协同调控细胞扩张和细胞增殖来调控粒型;代谢组分析发现主要差异代谢物与氨基酸代谢相关,表明可能通过参与氨基酸代谢调控粒型。此外,gse9启动子区段的DNA甲基化水平显著高于GSE9,表明其对粒型的调控还可能与表观遗传有关。

图3.水稻GSE9基因参与水稻粒型的调控
对131份籼稻重测序品种进行了粒型分析,发现gse9型籼稻品种相比于GSE9型的籽粒更加细长。此外,相比于GSE9型普通野生稻,gse9型普通野生稻的籽粒也更加细长,这也与GSE9型和gse9型栽培稻的典型粒型相一致。将粳稻的GSE9基因转至籼稻品种Kasalath中,则导致粒长减小,粒宽增大。由此表明,GSE9基因的自然变异对水稻粒型有显著的影响,可被进一步利用于水稻粒型的遗传改良。

图4.de novo起源基因GSE9参与调控水稻籼粳亚种间的粒型分化
扬州大学农学院青年百人特聘教授陈茹佳为论文的第一作者,江苏里下河地区农科所肖宁研究员和扬州大学农学院青年教师鲁月为论文的共同第一作者。扬州大学农学院杨泽峰教授、徐辰武教授、江苏里下河地区农科所李爱宏研究员、美国东卡罗莱纳大学黄锦岭教授为论文的通讯作者。中国农业科学院作物科学研究所郑晓明研究员和扬州大学农学院程祝宽教授、周勇教授、梁国华教授、汤述翥教授、张宏根博士、裔传灯教授、青年教师陶天云、徐扬、李鹏程等参与了该项研究工作。该研究得到了国家自然科学基金、江苏省自然科学基金、江苏省种业创新计划等项目资助。