近日,我院徐辰武教授团队和园艺与植物保护学院金飚教授团队在Genome Biology(IF 5年影响因子19.041)发表了题为Genome-wide DNA mutations in Arabidopsis plants after multigenerational exposure to high temperatures的研究论文。该研究首次从种群遗传谱系(MA populations)和单粒种子株系遗传谱系(MA lines)两个层面揭示长期多代高温(Heat和Warming)下植物的DNA突变速率和突变谱规律,为阐明长期环境胁迫下植物分子进化机制提供了重要的理论依据,同时为探索植物对未来气候变暖的长期响应和适应趋势提供了前瞻性的预测。

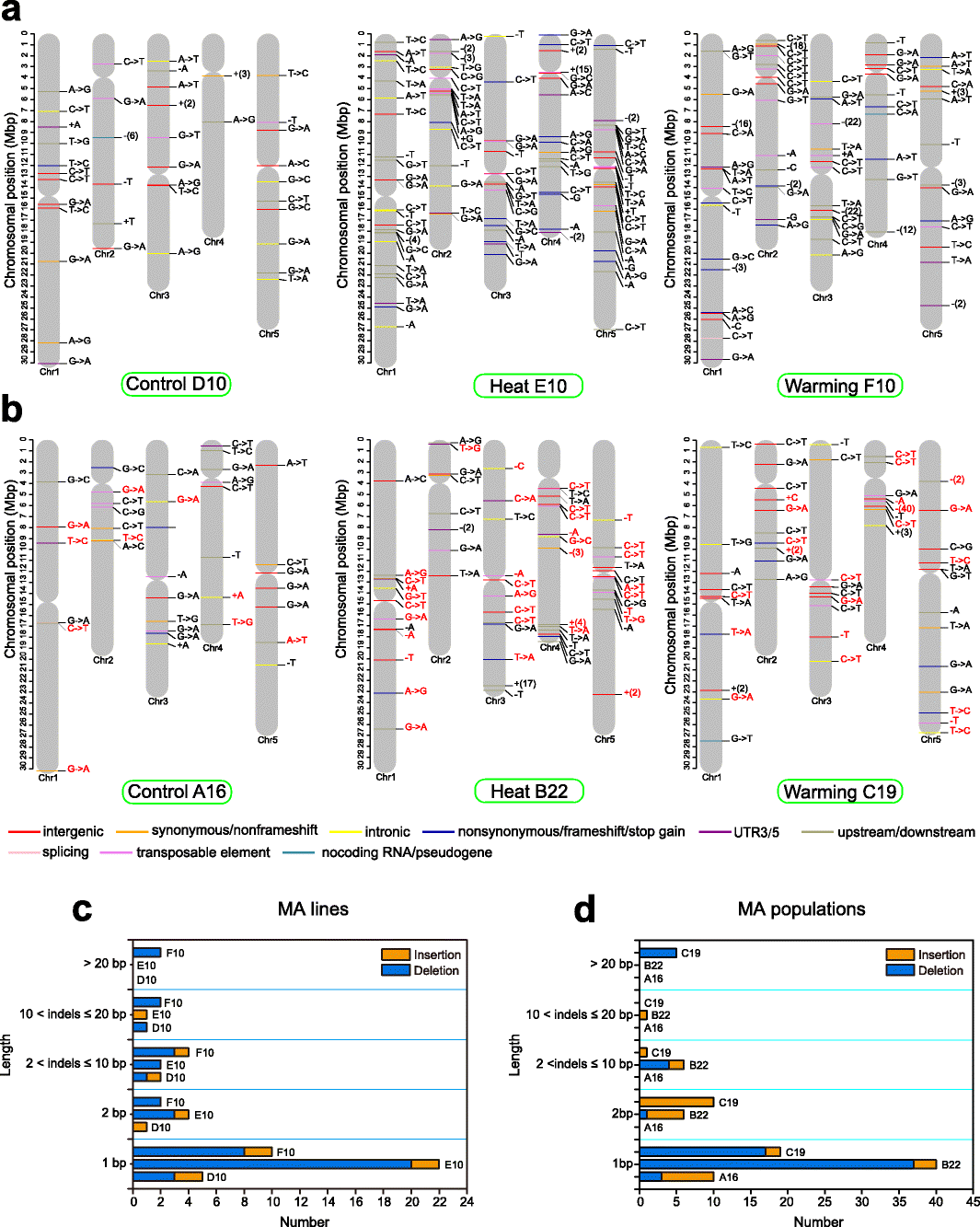
该研究团队通过10多年的努力,以模式植物拟南芥为研究材料,成功获得不同高温多代的种群谱系和单粒种子谱系。通过全基因组测序分析和多重验证确定了多代高温能显著加速DNA突变积累、改变分子突变谱;突变位点呈现非随机性分布,基因间区、编码区及转座元件突变频率明显增加;更多突变发生在防御响应、DNA修复及信号等方面。进一步分析发现,MA种群和MA株系的突变位点分布模式显著不同,表明MA种群受到更强的选择作用。突变偏向性分析表明,多代高温突变更偏向于低基因密度区、特定的三核苷酸及串联重复或简单重复区域。联合DNA甲基化分析发现,甲基化有助于多代高温DNA突变的积累。
该研究揭示了环境变暖趋势下植物的突变规律,这一发现有助于解释植物纬度生物多样性梯度(latitudinal biodiversity gradient)以及冰期-暖期植物分子进化(molecular evolution)和物种形成(speciation)机制。同时,本研究也推动了Science提出的125个前沿科学问题之一“植物抗逆变异基础是什么(what is the basis of variation in stress tolerance in plants)”的深入研究。


我院博士生路兆庚为论文第一作者,我院徐辰武教授、园艺与植物保护学院金飚教授为论文共同通讯作者。北京林业大学林金星教授、南京农业大学滕年军教授和香港中文大学林汉明教授以及多位合作者参与了本项研究。