扬州大学农学院
首页 > 信息速递 > 成果速递

成果速递

我院刘巧泉教授团队在《Plant Biotechnology Journal》发表研究论文,在稻米品质遗传改良研究方面取得新进展

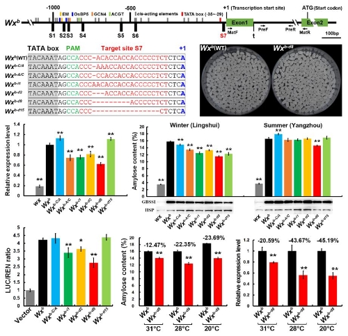
近日,我刘巧泉教授研究团队的最新研究成果在国际著名期刊《Plant Biotechnology Journal》在线发表题目为“Creating novel Wx alleles with fine-tuned amylose levels and improved grain quality in rice by promoter editing using CRISPR/Cas9 System的研究论文该研究通过CRISPR/Cas9技术编辑水稻Wx基因启动子上的关键顺式作用元件调节基因表达,创制了多个微调直链淀粉含量的新Wx等位基因,为水稻优质育种提供了新种质与新方法。

WaxyWx)基因是控制水稻胚乳直链淀粉合成、影响稻米蒸煮品质(ECQ)的关键因子,Wx变异是水稻直链淀粉含量(AC)变化和ECQ多样性的主要原因。AC过高的稻米其ECQ往往较差, AC过低会使米饭太粘,且会影响稻米的外观品质。当前育种家迫切需要可在现有广泛应用的Wx等位基因基础上微调其表达进而适度调控AC的新种质和新技术。刘巧泉研究团队通过CRISPR/Cas9技术编辑水稻Wx基因启动子上的关键顺式作用元件,提供了一个可有效温和调节Wx基因表达的启动子靶位点,并创制了6农艺性状良好的Wx等位基因及其新种质,有潜力应用于稻米品质改良育种在已克隆的所有Wx等位基因中靶位点序列非常保守。因此,在不同Wx等位基因中编辑该位点将有机会获得更多微调AC的新Wx等位基因。同时,该研究也表明编辑基因的核心启动子可能是一种适度调节目的基因表达的通用型方法。

我院博士研究生黄李春、青年教师李钱峰和张昌泉为论文共同第一作者,刘巧泉教授为论文通讯作者。本研究得到国家自然科学基金、国家重点研发项目和转基因重大专项等资助

 

 利用CRISPR/Cas9编辑Wx启动子创建新Wx等位基因

 


学院公众号

电话:0514-87979226、87979212、87979351
传真:0514-87996817
Email:nxy@yzu.edu.cn
邮编:225009
地址:扬州市文汇东路48号

版权所有:扬州大学农学院(水稻产业工程技术研究院) 苏公网安备 32100302010246号