
4月26日,《Nature Communications》杂志在线发表了我院严长杰教授团队的最新科研成果,他们成功克隆了一个控制稻米蛋白质含量变异的关键位点qGPC-10(OsGluA2),该基因编码稻米贮藏蛋白中的谷蛋白前体,而谷蛋白含量影响着稻米的营养品质。
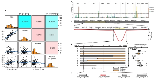
研究团队对400多份水稻种质资源的总蛋白以及贮藏蛋白含量分别进行测定,确定了胚乳中谷蛋白含量的变异是水稻总蛋白变异的决定因子;在不同环境中同时鉴定出了两个能够稳定遗传的控制水稻蛋白质含量的关键QTLs,并通过图位克隆与功能研究明确了qGPC-10(OsGluA2)能够显著影响稻米蛋白质含量并最终影响稻米的营养品质。另外,通过群体遗传学和进化生物学方法发现,OsGluA2的基因组序列变异很可能与水稻籼粳亚种的分化有关,为解释籼粳亚种间稻米蛋白质含量变异提供了理论研究基础。
我校为论文的唯一作者单位,农学院博士研究生杨宜豪、青年教师郭旻为论文共同第一作者,严长杰教授、杨泽峰教授为论文共同通讯作者。

图1.稻米总蛋白与四种贮藏蛋白间的相关性分析;qPC-10的图位克隆

图2. OsGluA2在种质资源中单倍型分析与功能SNP鉴定

图3. OsGluA2的选择与进化分析