近日,我院刘巧泉教授团队先后在国际著名期刊Plant Biotechnol J和Proc Natl Acad Sci USA在线发表题为“Creating high-resistant starch rice by simultaneous editing ofSS3aandSS3b”的研究论文、以及“High-resistant starch crops for human health”的评述性论文,介绍了优化胚乳淀粉合成创制高抗性淀粉含量、慢消化速率营养健康水稻新种质的研究进展。

抗性淀粉(Resistant starch, RS)是一类不能在人体小肠中被酶解消化、只能在人体大肠中被缓慢酵解成有益短链脂肪酸的特殊淀粉。食用富含RS的食物可以有效降低淀粉消化速率和升糖指数预防血糖相关疾病。水稻的食用部分主要是淀粉,但普通大米的RS含量通常小于1%。因此,提高稻米RS含量是水稻品质改良育种的重要方向。当前,通过调控淀粉合成相关基因的表达改良胚乳淀粉组成与结构是提高稻米RS含量的主要方式。然而,现有的相关研究主要集中在SBE1/SBEI、SBE3/SBEIIb和SSIIIa/SS3a等有限的几个水稻胚乳优势表达基因上,其他绝大部分淀粉合成相关基因在稻米RS形成中的作用和效应尚不清楚。
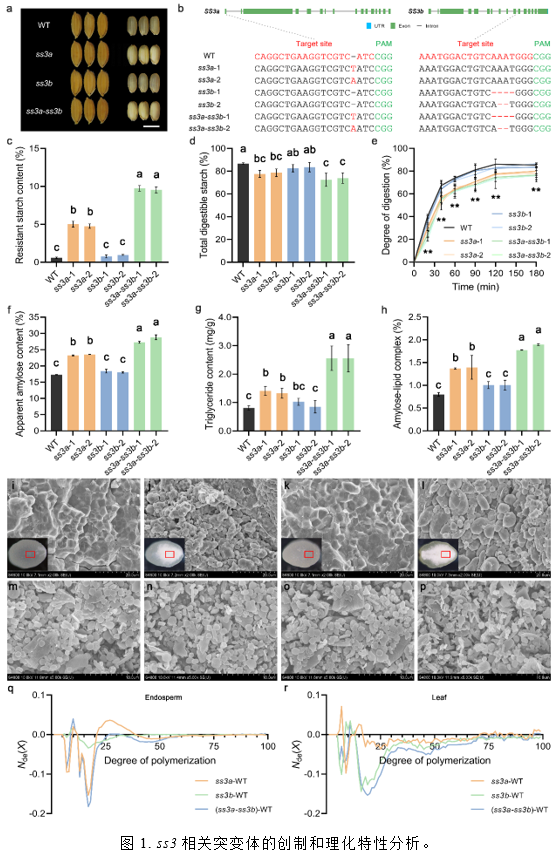
本研究以编码水稻可溶性淀粉合成酶III(SSIII/SS3)的SS3a/SSIIIa/SSIII-2和SS3b/SSIIIb/SSIII-1基因为切入点。其中,SS3a在发育籽粒中优势表达,SS3b在叶片等营养器官中优势表达。前人研究发现SS3a在水稻胚乳淀粉合成和RS形成中发挥重要作用,而SS3b的功能尚不清楚,推测其可能在叶片瞬时淀粉合成中发挥作用。分析发现二者的基因结构、蛋白结构域和氨基酸序列高度保守,推测二者可能具有相似的功能。本研究为了解析SS3b在水稻淀粉合成和RS形成中的作用及其与SS3a之间的互作情况,利用CRISPR/Cas9技术对SS3a和SS3b进行了共敲除,并经过多代筛选获得了多个单突(ss3a、ss3b)和双突(ss3a-ss3b)纯合材料。
消化特性分析结果显示,SS3a突变后稻米的RS含量由野生型的0.58%显著增加到4.76%-5.01%、总可消化淀粉含量(TDS)和消化速率显著降低;SS3b突变后稻米的RS含量、TDS以及消化速率与野生型相比没有显著变化,但SS3b突变可显著提高SS3a突变背景下的RS水平,导致ss3a-ss3b双突材料的RS含量进一步提高到9.54%-9.73%,TDS和消化速率也进一步降低。该结果表明SS3a与SS3b在稻米RS形成中具有协同效应。除消化特性外,进一步的胚乳贮藏淀粉与叶片瞬时淀粉理化特性、精细结构以及淀粉粒形态观察结果也表现出了相同的现象,表明SS3a与SS3b在水稻胚乳和叶片淀粉合成中也具有协同效应。
综上所述,该研究揭示了SS3a和SS3b在水稻胚乳和叶片淀粉合成以及稻米RS形成中的协同作用机制,创制了RS含量高达9.54%-9.73%(野生型0.58%)、消化速率显著降低的营养健康水稻新种质,为培育高RS含量水稻新品种提供了新策略,也为进一步阐明谷物中淀粉合成相关基因的功能提供了新思路。

原文链接:https://onlinelibrary.wiley.com/doi/full/10.1111/pbi.14053
值得注意的是,中科院遗传发育所李家洋院士、余泓研究员团队与浙江大学吴殿星教授团队同日在PNAS期刊在线发表了题为“Loss of function ofSSIIIaandSSIIIbcoordinately confers high RS content in cooked rice”(https://www.pnas.org/doi/epdf/10.1073/pnas.2220622120)的研究论文,报道了一种高RS水稻突变体rs4(RS ~10.8%),从正向角度揭示了SSIIIa/SS3a和SSIIIb/SS3b功能缺失以及背景中强Wx等位基因共同促成rs4突变体高RS表型的分子机制,与本研究的结论一致。
基于相关发现的重要性,PNAS杂志特邀刘巧泉教授团队撰写评述,对相关工作进行重点推介,突出相关研究结果对谷物、块茎类作物等主要淀粉类作物营养品质改良的重要意义。

原文链接:https://www.pnas.org/doi/10.1073/pnas.2305990120
刘巧泉教授为两篇论文的通讯作者,我院青年教师黄李春博士为两篇论文的第一作者,张昌泉副教授为论文1的共同通讯作者,硕士研究生肖颖和赵微为论文1的共同第一作者。研究得到国家自然科学基金、崖州湾种子实验室、江苏省重点研发计划、江苏省种业振兴“揭榜挂帅”项目等的资助。