近日,我院左示敏教授课题组的最新研究成果“Control of Rice Sheath Blight by Combining Susceptible Genes Editing and Nano-Immune Inducer Spraying”的论文在线发表于Plant Biotechnology Journal期刊。该研究工作首次发现,通过敲除水稻内源感病基因并结合外源有机硅-水杨酸纳米免疫诱导剂(MSN-SA)处理,可显著提升水稻对纹枯病的抗性且不影响产量。与敲除单个基因或者单一纳米免疫诱抗剂处理相比,该组合表现出显著的协同增效作用(“1+1>2”),其田间防效接近目前主流化学农药水平。该成果创新性地将基因编辑驱动的内源抗性改良与外源纳米免疫诱抗剂调控有机融合,提出了一种绿色、高效、可持续的水稻纹枯病防控新策略,为作物病害的精准管理与绿色防控提供了新的理论依据和技术路径。

纹枯病是腐生型病原真菌立枯丝核菌引起的,是全球水稻种植业面临的重大病害之一。水稻对纹枯病的抗性受多基因调控,但每个基因的抗性贡献度较低,目前仅有极少数具有育种潜力的抗性基因被鉴定,其严重制约了纹枯病抗性品种的培育进程。目前,对水稻纹枯病的防控主要依赖化学杀菌剂,常用的有噻呋酰胺等。
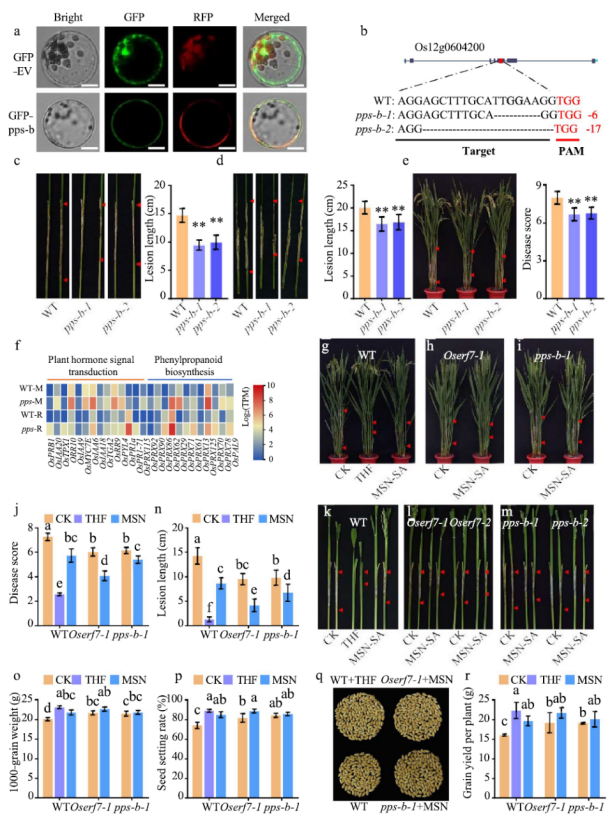
随着基因组编辑技术的快速发展,通过设计编辑感病基因已成为培育抗病作物品种的重要策略。针对水稻纹枯病,已有研究报道了多个相关感病基因,包括OsSGR、DEP1和Oserf7。然而,尽管敲除这些基因能增强水稻对纹枯病的抗性,但大多数实验发现敲除感病基因会导致水稻产量显著下降。我们先前研究发现,Oserf7通过抑制植物抗毒素生物合成来负向调控水稻对纹枯病的抗性。值得注意的是,Oserf7该品系的水稻产量与野生型相当,表明其在水稻育种中具有重要应用潜力。本研究发现另外一个纹枯病感病基因PPS-b,该基因编码磷脂酰肌醇结合蛋白。研究发现该基因在水稻不同组织和发育阶段具有不同的表达水平(图S1a)。在纹枯病菌侵染过程中,PPS-b的表达量出现轻微下降(图S1b),这表明其可能参与水稻—纹枯病菌的相互作用。该蛋白主要定位于细胞膜上。为明确PPS-b在水稻纹枯病抗性中的功能,我们分别创建了PPS-b的过表达株系(PPS-bOE-1和-2)与敲除株系(pps-b-1和-2)(图S2a;图1b)。在接种纹枯病菌后,我们发现pps-b株系显著增强了纹枯病抗性,而PPS-bOE株系的抗性较野生型有所下降(图1c–e;图S2b,c),表明PPS-b负调控水稻纹枯病抗性。为解析其作用机制,我们比较了接种前后野生型和PPS-b突变体的转录组数据S3)。为进一步评估pps-b品系在水稻抗性育种中的应用潜力,我们通过田间对比实验将其产量相关性状与野生型进行分析(图S4)。结果显示,基于前四项产量相关指标计算的种子着粒率(SSR)、千粒重(TGW)、穗粒数(GNP)、单株有效穗数(PPNP)以及单株产量(GYP)等性状,与野生型相比均未呈现显著差异。此外,pps-b株系与野生型在植株高度和抽穗期等性状上也未发现显著差异,表明pps-b株系在水稻抗纹枯病育种中具有应用潜力。
除了鉴定出具有抗病育种价值的基因以外,我们还构建了一种可协同递送水杨酸和生物可利用硅的纳米免疫诱抗剂MSN-SA,其主要通过强化水稻的物理防御屏障,激活水杨酸SA介导的防御信号通路,提高水稻自身的抗病能力。因此,我们进一步比较Oserf7和pps-b水稻株系,我们发现,野生型的病级指数达到7.27±0.25,显著高于其他所有处理组,而经噻呋酰胺(THF)处理的野生型(2.57±0.09)的病级指数是所有处理组中最低的(图1g–j)。相比之下,Oserf7(6.03±0.28)、pps-b(6.15±0.20)、经MSN-SA处理的野生型(WT)组(5.74±0.45)和pps-b联合MSN-SA组(5.40±0.24)的发病程度相近,且均显著高于Oserf7+MSN-SA组(4.07±0.32)(图1j),这表明Oserf7+MSN-SA组合对降低纹枯病更为有效。此外,我们观察到Oserf7+MSN-SA的组合使病级指数显著降低(7.27-4.07=3.3),显著高于Oserf7突变体。相比之下,‘pps-b+MSN-SA’组合未观察到协同效应,表明Oserf7与MSN-SA在抑制纹枯病方面存在协同作用。Oserf7+MSN-SA组合相对于传统化学杀菌剂THF(4.67)实现了68.5%的病害抑制效果(图1j)。在使用离体茎秆进行接种表型鉴定中时,发现‘Oserf7+MSN-SA的组合对病斑扩展的抑制效果显著优于单一处理,平均病斑长度缩短10.2厘米,其抑制率达到杀菌剂THF处理对照组(病斑缩短13.0厘米)的78.5%(图1k–n)。基于Oserf7、pps-b与MSN-SA对纹枯病菌的抗性机制,我们通过RT-qPCR检测了与水杨酸介导的防御信号通路及植保素生物合成相关基因的转录水平,并利用RNA-Seq技术分析了其转录组特征(图1f图S5)。研究发现,在Oserf7组合中,水杨酸介导的防御信号传导和植保素生物合成均显著增强(图S5a);而在pps-b组合中,水杨酸信号通路的防御响应呈现明显重叠现象(图1f、图S5b),研究结果初步揭示了Oserf7+MSN-SA在调控纹枯病的抗性方面具有不同的作用机制,而Oserf7+MSN-SA只调控了水杨酸信号通路的作用机制。

为深入研究不同处理对水稻单株产量(GYP)的影响,我们对田间各样地的PPNP、GNP、TGW和SSR进行了测量。研究发现,除Oserf7敲除材料除外,所有处理组的PPNP和GNP均呈现相近水平(图S6),表明纹枯病对这两个产量指标的影响微乎其微。Oserf7敲除材料的PPNP略高于野生型,但GNP稍低,最终总产量与野生型基本相同。相比之下,TGW主要受纹枯病菌影响,其次是SSR(图1o,p),这些因素导致了不同处理组间GYP的差异(图1q,r)。经THF杀菌剂处理的野生型植株表现出最高GYP值(22.41±1.68 g),显著高于除Oserf7材料经MSN-SA处理组(21.76±1.06 g)外的所有其他处理组。相较于THF杀菌剂提供的GYP保护作用(6.31克),Oserf7+MSN-SA的组合处理显示出相当优异的保护效果,恢复了5.66 g的GYP,达到了89.7%的THF有效性。这些数据表明,对于在田间条件下防控水稻纹枯病病并保持水稻产量的稳定,是一个具有前景的可持续发展策略。