
4月4日,Plant Journal在线发表了扬州大学农学院题为Gypsy retrotransposon-derived maize lncRNA GARR2 modulates gibberellin response的研究论文,论文解析了调控赤霉素响应的玉米长链非编码RNA (long noncoding RNA, lncRNA),重点研究了逆转座子来源的长链非编码RNA GRR2调控赤霉素响应的功能及机制。
赤霉素代谢基因semidwarf1 (sd1)、信号调控因子Reduced height (Rht)被誉为“绿色革命”基因。基于新兴的CRISPR–Cas基因编辑技术对赤霉素通路进行修饰,有望产生丰富的表型变异,为农业领域带来变革(Eshed and Lippman 2019)。基于突变体分析等方法,赤霉素合成代谢、信号转导的通路被解析(Wang et al. 2014, 图1)。然而,lncRNA调控赤霉素响应的机制有待深入解析。

图1.赤霉素合成代谢及信号转导通路 (Wang et al. 2014)
转座子影响基因组的结构与功能,可分为逆转座子和DNA转座子。逆转座子主要有长末端重复序列(long terminal repeat, LTR)逆转座子和非LTR逆转座子。LTR逆转座子主要包括Copia和Gypsy类。有趣的是,动植物中一些lncRNA并非来自编码蛋白基因的反义转录本, 而是来源于转座子序列, 这些lncRNA被称为转座子来源的lncRNA。禾谷类作物中转座子来源lncRNA的功能未见报道。
取样对照、赤霉素处理的玉米组织,构建链特异性去核糖体文库,进行高通量测序,发掘玉米赤霉素响应lncRNA (GIBBERELLIN RESPONSIVE lncRNA, GARR)。差异表达分析、表达量验证、序列特征分析、基因编辑实验、生理指标测定等结果表明,GARR2调控赤霉素响应 (图2)。

图2. 逆转座子来源的lncRNA GRR2调控赤霉素响应
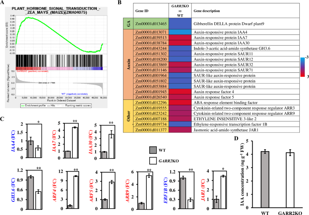
旨在进一步解析GARR2介导的转录调控网络,对转基因受体、GARR2转基因编辑材料进行转录组测序。差异表达的基因不仅富集于赤霉素通路,并且在生长素通路中显著富集 (图3)。RNA pull-down结果表明,HECT类的E3泛素连接酶ZmUPL1为GARR2靶标。

图3.赤霉素响应lncRNA GRR2介导的转录调控网络
我室硕士研究生李维、陈煜东为论文共同第一作者,已毕业研究生王亚丽、赵佳参与了研究工作,已毕业本科实习生居超、史悦玮参与了高世代回交群体种植与取样。王益军教授为论文通讯作者。
参考文献
Yuval Eshed & Zachary B Lippman. Revolutions in agriculture chart a course for targeted breeding of old and new crops. Science, 2019, 366: eaax0025.
Yijun Wang, et al. Molecular basis and evolutionary pattern of GA–GID1–DELLA regulatory module. Molecular Genetics and Genomics, 2014, 289: 1–9.