近日,我室陈忱教授研究团队在《eLife》期刊发表了题为“OsNF-YB7 inactivates OsGLK1 to inhibit chlorophyll biosynthesis in rice embryo”的研究论文,揭示了水稻LEC1同源基因OsNF-YB7调控水稻胚胎叶绿素生物合成的分子机制。
根据植物的胚胎中是否合成并积累叶绿素,可以将不同植物物种分为绿胚植物和非绿胚植物。LEAFYCOYLEDON1(LEC1)作为种子发育调控的关键转录因子,促进绿胚植物拟南芥的叶绿素在子叶中的生物合成。与拟南芥不同,非绿胚植物水稻等禾本科植物胚中缺少叶绿素合成的能力。是何机制决定了禾本植物胚中不能积累叶绿素,目前尚不明了。
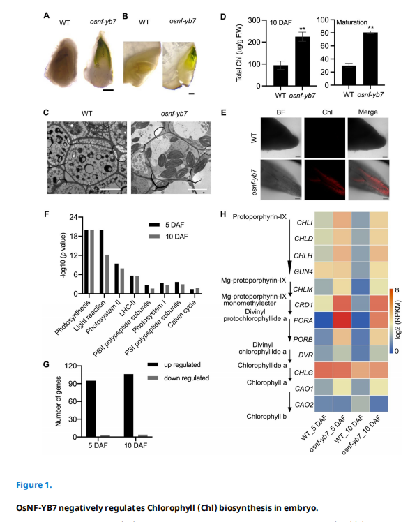
陈忱团队研究发现,水稻LEC1同源基因OsNF-YB7的功能丧失导致水稻胚中叶绿素异常积累,表明OsNF-YB7在调控水稻胚胎叶绿素生物合成中的作用与拟南芥LEC1相反。进一步的功能研究发现,OsNF-YB7与叶绿素生物合成的关键调节因子GOLDEN2-LIKE(GLK)存在物理互作。研究团队通过遗传学和分子生物学手段解析了OsNF-YB7和OsGLK1互作调控绿胚形成的分子机制。

研究团队通过透射电镜、荧光共聚焦显微镜观察等细胞学分析技术对osnf-yb7突变体胚胎进行表型分析,发现osnf-yb7突变体绿胚表型是由于胚中叶绿素积累导致。基因表达分析发现叶绿素合成及光合作用相关基因在osnf-yb7胚胎中表达上调,表明OsNF-YB7负调控光合作用及叶绿素生物合成的相关基因。转录组及qRT-PCR实验结果显示OsNF-YB7抑制胚中OsGLK1表达。团队通过ChIP-qPCR和双荧光素酶报告(DLR)实验证明了OsNF-YB7在OsGLK1启动子富集并抑制其活性。对osnf-yb7osglk2双突突变体以及osnf-yb7osglk1osglk2三突突变体进行表型分析发现,当三个基因都突变时,胚中叶绿素积累显著减少。进一步构建了OsGLK1过表达系(OsGLK1-OX),其胚中显著积累叶绿素。这表明osnf-yb7介导的叶绿素积累部分依赖于OsGLKs生物学功能。随后,研究团队对OsGLK1-OX和osnf-yb7胚胎转录组数据分析发现,OsGLK1与OsNF-YB7拮抗调控胚中叶绿素合成和光合相关基因表达。进一步对二者ChIP-seq数据分析发现,OsNF-YB7和OsGLK1结合到共同靶标的相同基序。团队通过酵母双杂交,双分子荧光互补等生化实验证明OsNF-YB7与OsGLK1存在物理互作,进一步利用DLR和EMSA方法证明了OsNF-YB7抑制OsGLK1生化活性。

综上所述,团队发现OsNF-YB7在水稻胚胎叶绿素生物合成调控中发挥着双重作用。首先,它行使作为转录因子的功能,对下游基因进行抑制;其次,它可以和其他转录因子互作,如OsGLKs干扰其激活叶绿素生物合成和光合作用相关基因的能力。
我室青年教师杨宗举博士、2023届硕士毕业生柏添琪和中国水稻研究所鄂志国研究员为该论文的共同第一作者。